Introduction
Build your own DAO#
Nouns builder allows anyone to easily deploy a DAO in minutes. Inspired by NounsDAO, Nouns builder uses a factory contract called the Manager to create custom Nouns-styled DAOs.
Important Links#
Code | Addresses | Interface | Testnet Interface | Deploy Guide | Artwork Toolkit

Why Nouns styled DAOs are interesting#
Distribution Mechanism:Creating an NFT at a consistent interval allows the community to form at a healthy rate rather than distributing governance via an airdrop.Composable and Upgradable:All contracts are individually upgradable meaning the DAO is not a static thing, but rather something that is meant to evolve over time.Perpetual Funding:The DAO creates sustainable funding by consistently issuing new NFTs over time.
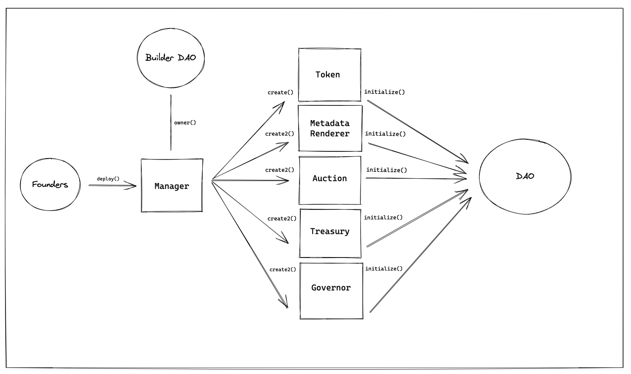
Core Contracts#
Definitions for the key contracts that make up Builder.
Manager:In charge of deploying custom DAOs
DAO Components:
Token:ERC-721 NFT contract which has its minting controlled by the Auction contractMetadata Renderer:On-chain metadata renderer for the NFTsAuction:Mints new NFTs and auctions them offTreasury:Stores DAO funds and executes transactions based on governanceGovernance:Holds logic for creating and voting on proposals

Custom Settings#
The important settings that can be configured when first creating a DAO and later updated by Governance.
DAO Metadata: Name, Description, Image, [Website]Auction Duration:How often a new NFT is created and put up for auctionAuction Reserve Price:Min bid required to start an auctionProposal Threshold:Min BPS of total votes (NFTs) needed to put a proposal to a vote. For example, if the Proposal Threshold is set to 100 BPS and there are 500 total NFTs minted then 5 NFTs need to approve the proposal for it to be put to a vote.Quorum Threshold:Min BPS of total For votes (NFTs) required for a proposal to passVeto Power:Optional choice for founders to be able to veto proposalsNFT Image Properties:Image components used for creating the NFTsFounders and Allocations:Set multiple founders with different allocations
Note, veto power is encouraged due to the small number of votes (NFTs) at the beginning of a DAO. The veto can later before removed by the founders once the NFTs have become sufficiently decentralized.